Ich habe nun 4 Alden 110 Watt Solar Module für einen Test bestellt. Datenblatt
Diese Module haben für eine sichere und stabile Befestigung 6mm Einpressmuttern im Modulrahmen.
Die von Alden mitgelieferten Halterungen haben die passenden Bohrungen.
Diese können mit M6x16 Inbusschrauben direkt an die Module angeschraubt werden. Am besten vor der Montage anschrauben. Die Profile werden dann auf dem Dach verklebt.
Solarregler MPP 430 Bedienungsanleitung
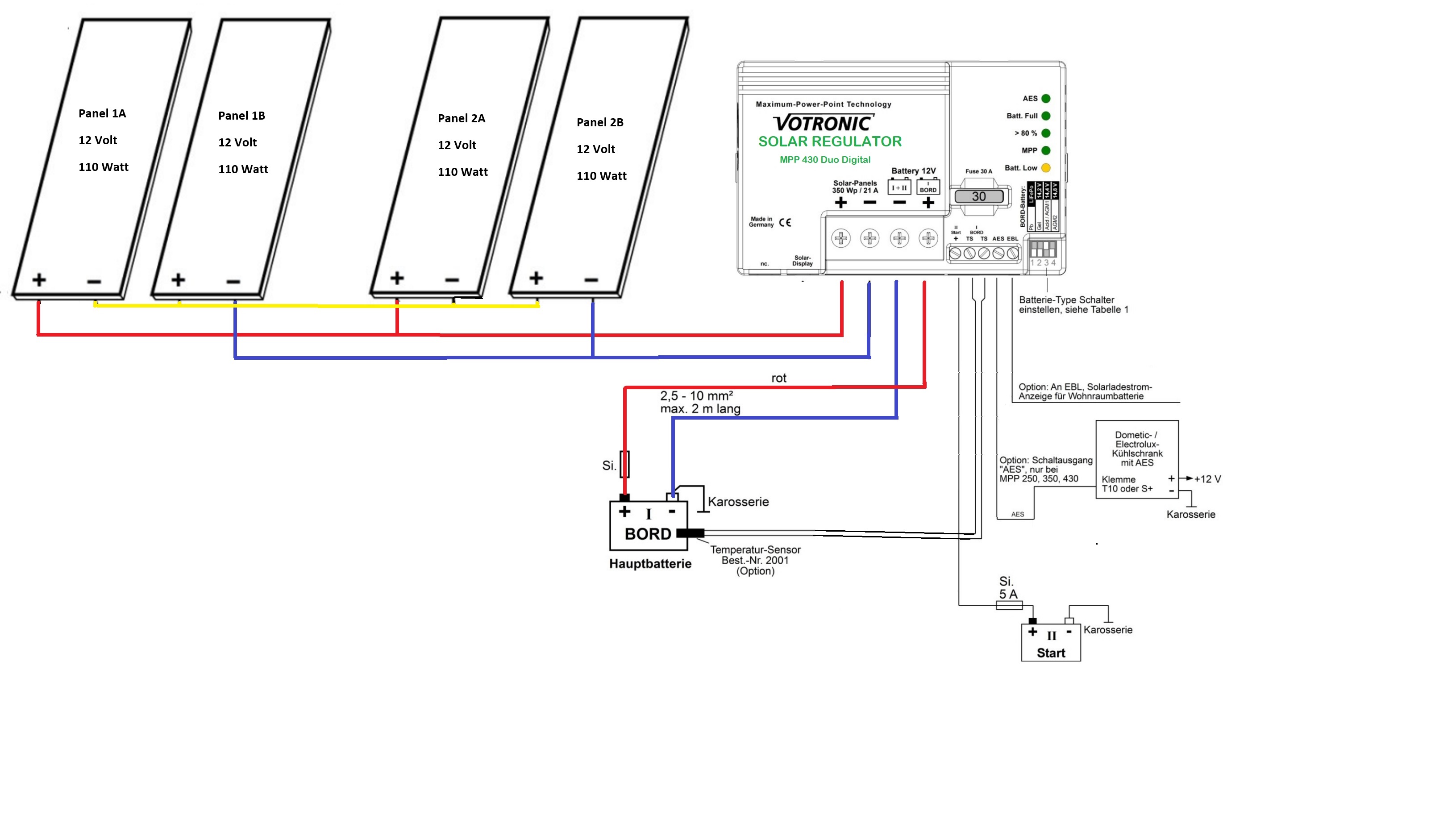
Als Solar Regler habe ich mir dem Votronic MPP430 ausgesucht. Alden liefert auch die Regler hergestellt von Votronic unter eigenem Firmennamen.
Die Votronic MPP Laderegler werden in Deutschland gefertigt und gehören zu den leistungsstärksten und zuverlässigsten Ladereglern auf dem Markt.
Tut euch selbst einen Gefallen und verwendet nur MPP Regler und keine SR (Shunt) Regler.
Die MPP Reihe von Votronic arbeitet mit dem Maximum-Power-Point-Tracking Prinzip. Bei der MPP-Technologie ermittelt der Regler immerzu automatisch mehrmals pro Sekunde die maximale Leistungsausbeute der Solar-Module. Er transformiert dann den Spannungsüberschuss des Solar-Moduls um auf einen höheren Ladestrom für die Batterie (verwirklicht durch Hochfrequenz-Schaltreglertechnologie mit hohem Wirkungsgrad). Dieser Ladestromzugewinn sorgt für kürzere Ladezeiten und die bestmögliche Leistungsausnutzung der Solaranlage.
Als zusätzliche Besonderheit bietet der Laderegler die Möglichkeit mit einem Nebenladeausgang die Fahrzeug-Starterbatterie mit zuladen.
Einfach erklärt erreichen Sie mit dem MPP-Regler einen 10% - 30% höheren Ladestrom gegenüber normalen Ladereglern und somit eine optimale Energieausbeute ihrer Solaranlage!
Tipp, den Votronic Temperatursensor für die Batterie immer dazukaufen und anschließen (siehe Bedienungsanleitung).
Wer jetzt genau nachrechet stellt fest das rein rechnerisch die 4 Module zusammen 440 Watt ergeben und dies knapp mehr ist, als die 430 Watt für die der Solarregler spezifiziert ist. Ich habe mehrere Anlagen in diese Konfiguration bereits installiert, weder die höchstzulässige Leerlaufspannung Spannung von 50 Volt noch die maximale Stromstärke von 26 Ampere werden überschritten. Und die 440Watt erreichen die Module nur unter optionalen Labor Bedingungen, diese werden in der Praxis niemals erreicht. Oft habe ich einen Solar Computer mit installiert, selbst bei schönsten Sonnenschein wurden mit 4 Modulen die 400 Watt nie erreicht, geschweige denn überschritten. Die erste Anlage, die ich mit 4 Modulen installiert hatte, war mit 2 Solarreglern ausgestattet. Zwei Mpp250 Regler verwenden und an jedem 2 in Reihe geschaltete Panels anschließen. Dafür braucht man auch 2 Temperaturfühler. Dies erhöht natürlich die Ausfallsicherheit, aber auch die Kosten Der Solar Computer war über den Data Extender an beiden Solarreglern angeschlossen. Die 400 Watt wurden selbst bei besten Wetter nie erreicht / überschritten.
4.2.2022
Der Test wurde durch einen Transportschaden sabotiert. Dies ist aber nicht der Fehler von Alden gewesen. Die Transport Verpackungen von Alden kenne ich aus anderen Lieferungen, diese sind eigentlich immer perfekt.
Aber der Lieferant hatte diesmal andere gebrauchte Kartons verwendet. Jetzt muss das erstmal geklärt werden. Leider geht da Zeit verlohen. Es sind nur 2 von 4 Paneelen hier in einwandfreien Zustand eingetroffen.
Sobald die Sachen hier eingetroffen und aufgebaut sind geht es hier weiter.
Alden Solar Anlage Easy Mount Set im Test.
Re: Alden Solar Anlage Easy Mount Set im Test.
So, wir haben nun Anfang Oktober, die Solaranlage ist nun eingebaut und getestet.
Allerdings mit folgenden Änderungen. Es wurden nur 2 Parallel geschaltete Module verbaut, mit einem Votronic MPP 430 Regler und einem Votronic Jupiter Panel als Solar- und Batteriecomputer. Als Dachdurchführung habe ich eine hochwertige Ausführung gewählt um Undichtigkeiten von vornherein auszuschließen.
Die Original Verpackung der Module ist durchaus nicht zu beanstanden, die Module sind gut geschützt geliefert worden. Zwei der Module habe ich über ebay Kleinanzeigen gekauft, diese waren zwar neu aber nicht original verpackt und prompt kam eines der Module mit zersplitterter Scheibe an.
Die Module sind gut verarbeitet, zur Montage der Halterungen sind Muttern ein genietet. Die 4 Halterungen sind aus Aluminium Profielen und sehr stabil. Die Seitenteile sind aus Kunststoff und werden in die Profile aufgesteckt.
Nun, es war etwas fummelig die easy Mount Halterungen an die Solarpaneelen anzuschrauben. Normalerweise sind die bei Lieferung bereits montiert. Ich habe die Teile getrennt besorgt.
Aus Gewichts- und Platzgründen habe ich auf dem Fahrzeug nur 2 Module montiert. Aber auf der grünen Wiese zum Testen einmal so aufgebaut, wie Anfangs beschrieben.
Als Fahrzeug wurde ein neuer Ahorn Canada AD verwendet. Dieser hatte bereits eine Truma Aventa Klimaanlage und eine Kathrein automatische Sat Anlage verbaut. Was den Platz für die Montage der Module einschränkte.
Es sollten ja durch die anderen Aufbauten keine Abschattungen stattfinden.
Easy Mount ist wirklich wörtlich zu nehmen. Das Dach eines Ahorn Aufbaus kann nicht wirklich betreten werden. Man kann es von unten z.B. mit Baustempeln abstützen, wenn man da wirklich drauf muss.
Aber wir konnten die Module mit Hilfe von zwei Stehleitern montieren ohne das Dach zu betreten. Zuerst haben wir das Dach mit Glasreiniger gesäubert. Danach die Module probeweise aufgelegt und die Montagefüße mit Malertape abgeklebt.
Dann die Stellen, wo die Halterungen aufgeklebt werden sollen mit Sika Aktivator-205 vorbereitet. Dann die Unterseite der Halterungen mit Sikaflex-292i ca. 2mm dick aufgetragen.
Danach die Module mit 2 Personen auf das Dach in die mit Malertape gekennzeichneten Positionen aufgelegt und leicht angedrückt. Danach auch de CBE Dachdurchführung aufgeklebt und von unten mit der Kunststoffmutter gesichert. Nun darf das Fahrzeug 4 Tage lang nicht bewegt werden.
Die Dachdurchführung habe ich übrigens über dem Kleiderschrank platziert um hinterher die Kabel unauffällig im Wohnmobil verlegen zu können.
Ich hatte die Module zuvor mit MC4 Steckverbindern ausgestattet. Für die Verkabelung habe ich 6mm² UV beständiges Solarkabel verwendet. Zugegeben 4mm² hätten auch gereicht, aber gff. wird die Anlage ja einmal erweitert. Dazu habe ich 2 MC4 Y Adapter verwendet um beide Module anschließen zu können.
MC4 Steckverbinder, Adapter und das dafür benötigte Zubehör (Crimpzange etc.) findet man auf ebay.
Ich habe übrigens fertig konfektioniertes Kabel verwendet, welches auf Ebay in verschiedenen Längen angeboten wird.
So brauchte ich nur die Y Adapter auf die Kabel stecken und die Solarmodule anstecken. Überprüft alles noch einmal doppelt, das nirgendwo plus und minus vertauscht wurde und die Steckverbindungen fest zusammen geschoben sind. Das Kabel habe ich dann in einem kleinen Kabelkanal über das Dach zur Durchgangsdose geführt und nach innen gezogen.
Den Kabelkanal habe ich bewusst schräg mit Sikaflex-292i verklebt, damit Regenwasser besser ablaufen kann. Von innen habe ich die Kabeleinführungen in der Durchgangsdose noch einmal mit Sikaflex-292i abgedichtet , so kann wirklich kein Wasser eindringen.
Nun hatte ich den Solarstrom im Fahrzeug, die Kabel habe ich dann möglichst unsichtbar bis in das Batteriefach verlegt. Dazu musste ich eine Blenden, beim Canada AD, im Schrank hinten links den Kabelkanal öffnen.
Tipp, die Solarmodule erzeugen Strom, sobald die Sonne darauf scheint. Um Kurzschlüsse zu verhindern, einfach eine Wolldecke etc. auf die Solar Module legen um diese abzudecken. Dann sind die Kabel, die von den Modulen kommen stromlos.
Dann den oben beschriebenen Votonic MPP 430 Regler im Batteriefach montiert und angeschlossen. Bestellt für den Solarregler den Temperaturfühler mit und schraubt diesen an die Batterieklemme an. Bei Lithium Batterien ist dieses Pflicht.
Bei Votronic ist der kleine Temperaturfühler in einen Kabelschuh eingeklebt, dieser kann so leicht auf die Polklemme der Batterie geschraubt werden. Natürlich braucht dieser keinen elektrischen sondern einen thermischen Kontakt zu Batterie.
Ich habe das Votronic Jupiter Panel als Batterie und Solar Computer eingebaut. Diese enthält unter anderem auch eine Uhr und Temperaturfühler. Braucht man zwar nicht, ist aber nett, wenn man es hat. Man muss ja nicht alle Funktionen nutzen, die das Panel bietet.
Allerdings mit folgenden Änderungen. Es wurden nur 2 Parallel geschaltete Module verbaut, mit einem Votronic MPP 430 Regler und einem Votronic Jupiter Panel als Solar- und Batteriecomputer. Als Dachdurchführung habe ich eine hochwertige Ausführung gewählt um Undichtigkeiten von vornherein auszuschließen.
Die Original Verpackung der Module ist durchaus nicht zu beanstanden, die Module sind gut geschützt geliefert worden. Zwei der Module habe ich über ebay Kleinanzeigen gekauft, diese waren zwar neu aber nicht original verpackt und prompt kam eines der Module mit zersplitterter Scheibe an.
Die Module sind gut verarbeitet, zur Montage der Halterungen sind Muttern ein genietet. Die 4 Halterungen sind aus Aluminium Profielen und sehr stabil. Die Seitenteile sind aus Kunststoff und werden in die Profile aufgesteckt.
Nun, es war etwas fummelig die easy Mount Halterungen an die Solarpaneelen anzuschrauben. Normalerweise sind die bei Lieferung bereits montiert. Ich habe die Teile getrennt besorgt.
Aus Gewichts- und Platzgründen habe ich auf dem Fahrzeug nur 2 Module montiert. Aber auf der grünen Wiese zum Testen einmal so aufgebaut, wie Anfangs beschrieben.
Als Fahrzeug wurde ein neuer Ahorn Canada AD verwendet. Dieser hatte bereits eine Truma Aventa Klimaanlage und eine Kathrein automatische Sat Anlage verbaut. Was den Platz für die Montage der Module einschränkte.
Es sollten ja durch die anderen Aufbauten keine Abschattungen stattfinden.
Easy Mount ist wirklich wörtlich zu nehmen. Das Dach eines Ahorn Aufbaus kann nicht wirklich betreten werden. Man kann es von unten z.B. mit Baustempeln abstützen, wenn man da wirklich drauf muss.
Aber wir konnten die Module mit Hilfe von zwei Stehleitern montieren ohne das Dach zu betreten. Zuerst haben wir das Dach mit Glasreiniger gesäubert. Danach die Module probeweise aufgelegt und die Montagefüße mit Malertape abgeklebt.
Dann die Stellen, wo die Halterungen aufgeklebt werden sollen mit Sika Aktivator-205 vorbereitet. Dann die Unterseite der Halterungen mit Sikaflex-292i ca. 2mm dick aufgetragen.
Danach die Module mit 2 Personen auf das Dach in die mit Malertape gekennzeichneten Positionen aufgelegt und leicht angedrückt. Danach auch de CBE Dachdurchführung aufgeklebt und von unten mit der Kunststoffmutter gesichert. Nun darf das Fahrzeug 4 Tage lang nicht bewegt werden.
Die Dachdurchführung habe ich übrigens über dem Kleiderschrank platziert um hinterher die Kabel unauffällig im Wohnmobil verlegen zu können.
Ich hatte die Module zuvor mit MC4 Steckverbindern ausgestattet. Für die Verkabelung habe ich 6mm² UV beständiges Solarkabel verwendet. Zugegeben 4mm² hätten auch gereicht, aber gff. wird die Anlage ja einmal erweitert. Dazu habe ich 2 MC4 Y Adapter verwendet um beide Module anschließen zu können.
MC4 Steckverbinder, Adapter und das dafür benötigte Zubehör (Crimpzange etc.) findet man auf ebay.
Ich habe übrigens fertig konfektioniertes Kabel verwendet, welches auf Ebay in verschiedenen Längen angeboten wird.
So brauchte ich nur die Y Adapter auf die Kabel stecken und die Solarmodule anstecken. Überprüft alles noch einmal doppelt, das nirgendwo plus und minus vertauscht wurde und die Steckverbindungen fest zusammen geschoben sind. Das Kabel habe ich dann in einem kleinen Kabelkanal über das Dach zur Durchgangsdose geführt und nach innen gezogen.
Den Kabelkanal habe ich bewusst schräg mit Sikaflex-292i verklebt, damit Regenwasser besser ablaufen kann. Von innen habe ich die Kabeleinführungen in der Durchgangsdose noch einmal mit Sikaflex-292i abgedichtet , so kann wirklich kein Wasser eindringen.
Nun hatte ich den Solarstrom im Fahrzeug, die Kabel habe ich dann möglichst unsichtbar bis in das Batteriefach verlegt. Dazu musste ich eine Blenden, beim Canada AD, im Schrank hinten links den Kabelkanal öffnen.
Tipp, die Solarmodule erzeugen Strom, sobald die Sonne darauf scheint. Um Kurzschlüsse zu verhindern, einfach eine Wolldecke etc. auf die Solar Module legen um diese abzudecken. Dann sind die Kabel, die von den Modulen kommen stromlos.
Dann den oben beschriebenen Votonic MPP 430 Regler im Batteriefach montiert und angeschlossen. Bestellt für den Solarregler den Temperaturfühler mit und schraubt diesen an die Batterieklemme an. Bei Lithium Batterien ist dieses Pflicht.
Bei Votronic ist der kleine Temperaturfühler in einen Kabelschuh eingeklebt, dieser kann so leicht auf die Polklemme der Batterie geschraubt werden. Natürlich braucht dieser keinen elektrischen sondern einen thermischen Kontakt zu Batterie.
Ich habe das Votronic Jupiter Panel als Batterie und Solar Computer eingebaut. Diese enthält unter anderem auch eine Uhr und Temperaturfühler. Braucht man zwar nicht, ist aber nett, wenn man es hat. Man muss ja nicht alle Funktionen nutzen, die das Panel bietet.
Re: Alden Solar Anlage Easy Mount Set im Test.
Danke für die Überprüfung! Das ist immer hilfreich. Es ist schade, dass es unmöglich ist, ständig Sonnenkollektoren zu verwenden. Und es ist notwendig, nach guten Befestigungen zu suchen
Re: Alden Solar Anlage Easy Mount Set im Test.
Ich habe die originalen Befestigungs Winkel von Alden verbaut und mich exakt an deren Montageanleitung gehalten. So habe ich alles richtig gemacht und Alden ist auch in der Verantwortung.

